茯苓作为中国传统药材“八珍”之一,素有“四时神药”的美誉,具有利水渗湿、健脾宁心等多重功效,广泛应用于中药及食疗领域。
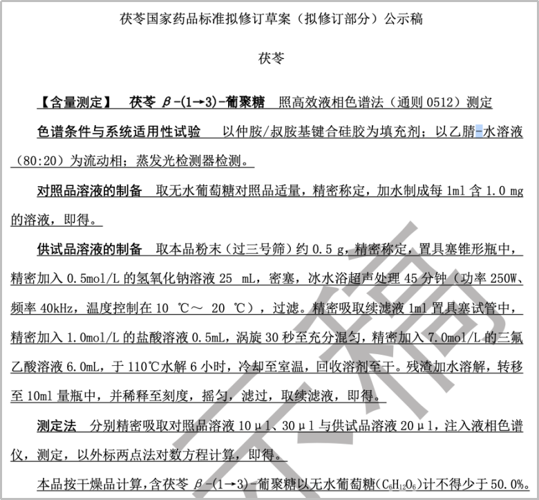
随着国家药品标准对茯苓质量要求的不断提高,最新公示的茯苓标准修订草案中明确提出采用仲胺/叔胺基键合硅胶色谱柱进行茯苓β-(1-3)-葡聚糖的含量测定。

为积极响应这一标准修订,纳鸥科技推出Gemsil SPL Sugar 色谱柱,专为糖类及高极性化合物的高效分析而设计,显著提升分离效果与检测准确性。


色谱柱类型:仲胺/叔胺基键合硅胶
流动相:乙腈-水(80:20)
检测器:蒸发光散射检测器(ELSD)
目标成分:茯苓β-(1-3)-葡聚糖(以无水葡萄糖计,不低于50.0%)


为什么选择Gemsil SPL Sugar色谱柱?



✅ 峰形对称性好,显著减少拖尾现象
✅ 保留性能优异,与传统氨基柱形成互补
✅ 稳定性高,适用于多种色谱模式(正相、反相、亲水作用色谱)
✅ 专为糖、糖醇类大极性化合物优化


参考茯苓国家药品标准拟修订草案(拟修订部分)公示稿, 纳鸥科技采用Gemsil SPL Sugar色谱柱对茯苓样品进行分析,对照品和供试品均能获得对称的峰形,塔板数均能在7000以上。

茯苓含量测定

色谱柱:Gemsil SPL Sugar, 5μm, 4.6×250mm(货号:AN80A436)
检测器:ELSD(漂移管温度 75℃,载气流速 2.5 L/min)
流速:1 mL/min
柱温:35℃
流动相:乙腈:水 = 80:20
色谱图:




产品信息可点击下方链接查看
订货信息
货号 | 规格 | 包装 |
AN80A436 | Gemsil SPL Sugar 5μm, 250 x 4.6 mm | 1/PK |